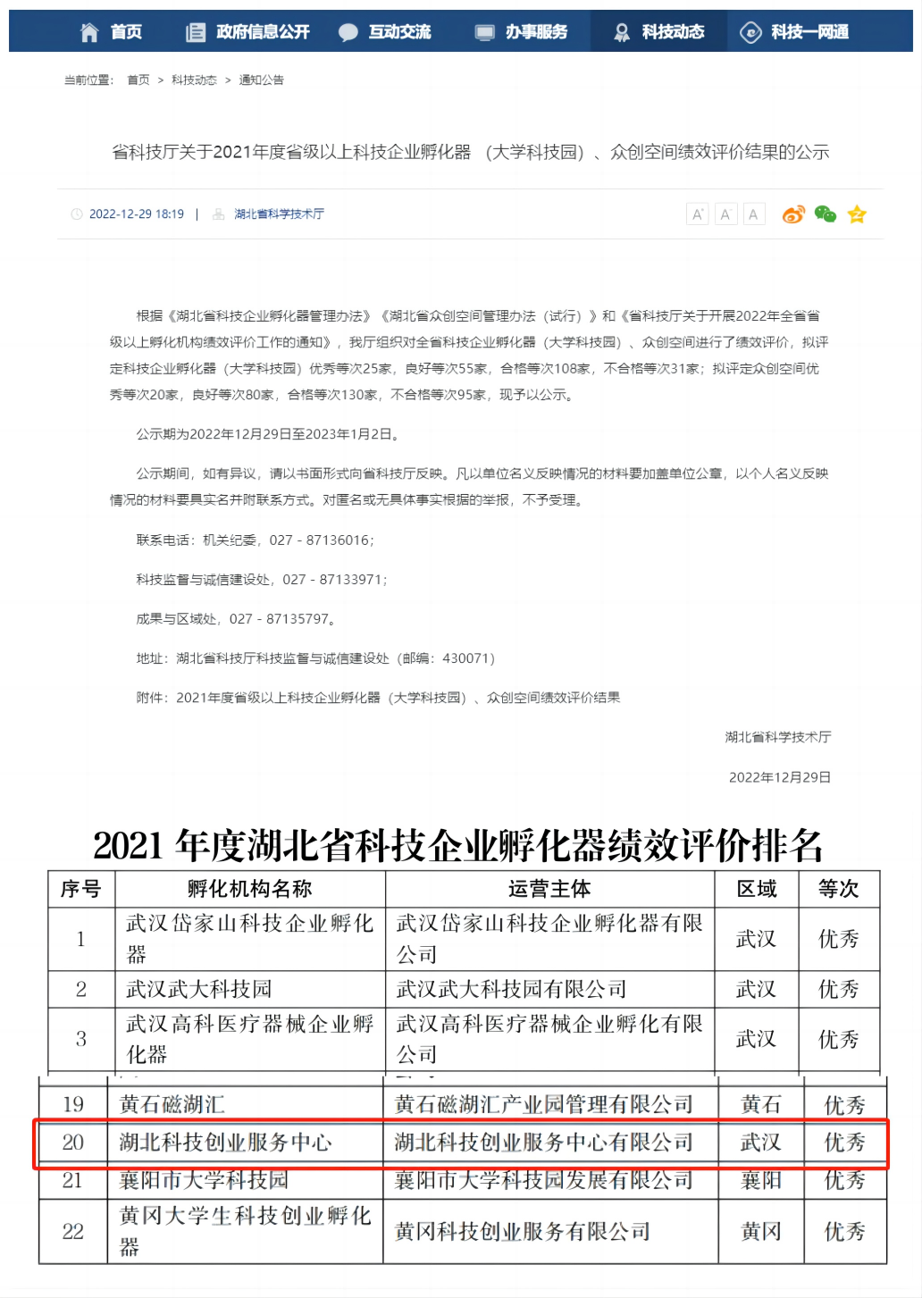
近日,科技部火炬中心和湖北省科技厅先后公布2021年度国家级科技企业孵化器、省级以上科技企业众创空间考核结果。长江科服所属科创中心、创新港分别被认定为优秀(A类)国家级科技企业孵化器、优秀(A类)省级以上众创空间,获评优秀数量在湖北省属国资体系内居于前列。
(来源:科技部火炬中心官网)

(来源:湖北省科学技术厅官网)
长江科服科创中心先后获批国家级科技企业孵化器、国家级众创空间(科技部火炬中心),湖北省双创示范基地(省发改委),湖北省3A孵化器、省技术转移示范中心(省科技厅),湖北省小微企业双创示范基地(省经信),湖北省知识产权双创示范基地(省知识产权局),省创业投资公会理事单位、武汉城市圈新兴人才创新创业服务平台依托单位,市人才创新创业超市的依托单位等多项各级双创载体角色。累计培育或服务高新技术企业、瞪羚企业、专精特新企业、规上企业、省科技创新团队、3551光谷人才、行业细分领域隐形冠军共计154家,科创板种子企业17家,在孵(毕业)企业拥有各类知识产权共计1731件。2022年长江科服科创中心顺利承接并高效组织了省“科技创新团队”认定、湖北省第十一届创新创业大赛复赛与决赛、国赛赛前辅导及赛事服务,其中辅导了28家入选国赛,1家企业获得全国二等奖、 27家企业均获得全国赛优秀奖,年度累计服务企业500余家。平台建设方面顺利通过省级知识产权软课题、市创业孵化示范基地、东湖高新区3551科技创新服务人才认定验收。
长江科服创新港近年来先后获批国家级众创空间、湖北省中小企业公共服务严选服务机构、武汉市专精特新“小巨人”服务机构、武汉市科技金融创新工作站、武汉市创业之家、武汉东湖高新区大学生创业示范基地、武汉东湖高新区高新技术企业辅导工作站、发现东大独角兽”城市空间站(武汉站)、湖北省绿色能源装备标准联盟副理事长单位、阿里钉钉中国首批智慧园区。累计孵化服务企业165家,专精特新小巨人企业13家、国家级高新技术企业35家,科技型中小企业71家,园区入孵企业累计获得知识产权数量998件,其中I类知识产权42件。2022年长江科服创新港积极搭建“武汉市‘专精特新’系列活动”要素赋新平台,成功举办十二场“专精特新”投融资对接活动,主导建立“专精特新”培育库,为库内企业提供指导和跟踪服务,累计服务企业超过150家,吸引投资机构超过50家。
下一步,长江科服将持续贯彻落实党的二十大和省十二次党代会会议精神,围绕加快推进“51020”现代产业集群高质量发展,按照长江产业投资集团战略部署,依托下属创新孵化平台优势,聚合创新资源要素,提供“专业化、特色化、品牌化”的创新孵化服务,为科技创新创业高质量发展不断提供新动能,助力湖北建设全国构建新发展格局先行区。